С приближением новогодних праздников резко активизировались мошенники, которые используют сезонную тему для новых схем обмана. …
Zorin OS — очень простая операционная система, построенная на основе GNU/Linux дистрибутива Ubuntu. …
Новинка с динамиками Dolby Atmos, встроенным ИИ-ассистентом и батареей 10 000 мАч стоит дешевле 30 тыс. рублей.Китайская Tecno выпустила на российском рынке новый планшет Tecno MegaPad Pro. Модель получила 12-дюймовый экран, слот для SIM-карты, стереодинамики и поддержку ИИ-ассистента.Что известно о Tecno MegaPad ProTecno MegaPad Pro — это среднебюджетный Android-планшет с 12-дюймовым IPS-экраном разрешением 2K и частотой обновления 90 Гц. Устройство…
Количество каналов в национальном мессенджере достигло отметки 87,7 тыс. — это в шесть раз больше, чем месяцем ранее…. …
В основе этого теста — простая, но точная проверка того, чем вы пользуетесь ежедневно, часто даже не замечая. Он обращается к тем фактам, которые легко теряются в потоке информации, но оказываются нужными снова и снова. Формулировки прямые, и каждое задание словно подбрасывает лестницу памяти ещё на один уровень выше. Вы почувствуете, как возвращаются связи, которые раньше казались разрозненными. Это отличный…
Разработчики из американской Eminoma сообщили, что амбициозный мод Team Fortress 2 Classic, вдохновлённый оригинальной версией популярного сетевого шутера от Valve, выйдет в Steam позже обещанного и под другим названием. …
Компания Atlas Data Storage представила новый накопитель, обещающий сделать цифровую информацию практически вечной. Всё благодаря использованию синтетической ДНК для хранения файлов, фотографий и видео на протяжении тысячелетий.
…
Глава «Лиги безопасного интернета» Екатерина Мизулина заявила, что «каждый второй ребенок хочет уехать из России» после блокировки Roblox. Естественно, что и сейчас я не могу пройти мимо, когда дети плачут, а каждый второй ребенок после решений о блокировке платформ, который мне пишет, говорит о том, что хочет уехать из России. Это дети 8-16 лет. Это… …
Компания MSI представила на рынке США монитор MAG 274QP X24 для геймеров. Устройство оснащено 26,5-дюймовой панелью QD-OLED производства Samsung и предназначено для среднего ценового сегмента. Ключевыми особенностями модели стали частота обновления 240 Гц и использование технологии третьего поколения QD-OLED. Разрешение экрана составляет 2560 на 1440 пикселей. Производитель применяет в мониторе матрицу QD-OLED третьего поколения от …
Группа Астра
Компания «Увеон – облачные технологии» (входит в «Группу Астра») выпустила новую версию платформы для управления инфраструктурой виртуальных рабочих мест Termidesk 6.1. В релизе добавлен новый интерфейс как для пользователей, так и для администраторов. Он предусматривает возможность брендирования под корпоративный стиль заказчика, а также поддерживает светлую и темную темы. Механизм TOTP‑аутентификации через RADIUS был переведен из […]
Termidesk 6.1: больше безопасности,…
Баланс между технологиями и классическим обучением нарушен.Все больше американских семей заявляют, что обязательные для использования в школах iPad приводят к хаосу в классах и мешают детям учиться. Особенно остро проблема проявилась в Лос-Анджелесе, где многие школы выдают планшеты всем ученикам, начиная с детского сада.Лила Байок, мать шестиклассника, говорит, что ее сын всегда хорошо справлялся с математикой, но в прошлом году его оценки резко упали. Учителя утверждали, что он разбирается в материале, но не способен удерживать внимание на заданиях, так…
Международный бренд смартфонов и персональных устройств Tecno представил планшет с ИИ — Megapad Pro. Об этом CNews сообщили… …
Уходящий год оказался богат на качественные, интересные или, по крайней мере, запоминающиеся игры, и редакция 3DNews предлагает читателям определить лучшую из них. На сайте стартовало голосование за лучшую игру 2025 года. …
Рост стоимости DRAM вынуждает бренды искать обходные пути. …
Скачать PDF
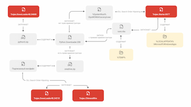
8 декабря 2025 года Введение В ходе анализа одной из партнерских программ специалисты компании «Доктор Веб» обнаружили уникальное ВПО с функциональностью кликера, получившее наименование Trojan.ChimeraWire. Оно работает на компьютерах под управлением ОС Windows и основано на проектах с открытым исходным кодом zlsgo и Rod для автоматизированного управления веб-сайтами и веб-приложениями. Trojan.ChimeraWire позволяет злоумышленникам имитировать действия пользователей и…



